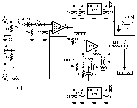
Circuit diagram:
Parts:
P1______________47K Log. Potentiometer
(twin concentric-spindle dual gang for stereo)
R1,R2,R4_______100K 1/4W Resistors
R3,R10_________560R 1/4W Resistors
R5_______________1K 1/4W Resistor
R6______________56K 1/4W Resistor
R7______________15K 1/4W Resistor
R8_____________220K 1/4W Resistor
R9______________22K 1/4W Resistor
C1_______________1µF 63V Polyester Capacitor
C2_____________100pF 63V Polystyrene or Ceramic Capacitor
C3______________22nF 63V Polyester Capacitor
C4______________12nF 63V Polyester Capacitor
C5_______________3n3 63V Polyester Capacitor
C6,C9__________100nF 63V Polyester Capacitors
C7,C10___________4µ7 25V Electrolytic Capacitors
C8,C11________2200µF 25V Electrolytic Capacitors
IC1___________TL072 Dual BIFET Op-Amp
IC2___________78L15 15V 100mA Positive Regulator IC
IC3___________79L15 15V 100mA Negative Regulator IC
D1,D2________1N4002 200V 1A Diodes
SW1____________DPDT Toggle Switch
SW2____________DPST Toggle Switch
J1,J2,J3,J5____RCA audio input sockets
J4_____________Mini DC Power Socket
Comments:
This module is the same of the well known and very successful Modular Preamplifier Control Center posted earlier to this website. It differs from its predecessor only for the Loudness Active Control instead of the passive one.
This feature allows the use of less gain in the amplification stage and a better signal to noise ratio, leaving all other features unchanged.
The circuit features a single loudness curve instead of two: it can be switched on and off by means of SW2.
For a complete description of the circuit and full specifications please refer to the Modular Preamplifier Control Center page.
Notes:
- The circuit diagram shows the Left channel only and the power supply.
- Some parts are in common to both channels and must not be doubled. These parts are: P1 (if a twin concentric-spindle dual gang potentiometer is used), IC2, IC3, C6, C7, C8, C9, C10, C11, D1, D2, SW1, SW2 and J4.
- This module requires an external 15 - 18V ac (50mA minimum) Power Supply Adapter.
Loudness Frequency Response:
